Postgraduate Internship Programme
The postgraduate internship is open to all Year 3 and Year 4 Ph.D. students. There are two internship pathways:
- Internship Leave
- Professional Graduate Internship
| Internship Leave3 | GP7001: Professional Graduate Internship2 | |||||||||||
|---|---|---|---|---|---|---|---|---|---|---|---|---|
| Prerequisites |
| |||||||||||
| AU | 0 (non-credit-bearing) | 3 (credit-bearing)5 | ||||||||||
| Duration | Maximum is 3 months for international students1. Up to 6 months for local students | 3 - 6 months | ||||||||||
| Counted toward candidature | No | Yes | ||||||||||
| Stipend | No | Yes4 | ||||||||||
1to comply with MOM's regulations - Working during school term is subject to a limit of 16 hours a week
2You will need to submit progress reports during the mid-term (1 month after the start of the internship) and after the internship to Graduate College ([email protected]).
3 You will need to submit final report after the end of your internship leave.
4Disbursement of stipend will be subjected to the scholarship’s Terms & Conditions and GC’s review.
5Credits will not be counted towards coursework requirements for graduation.

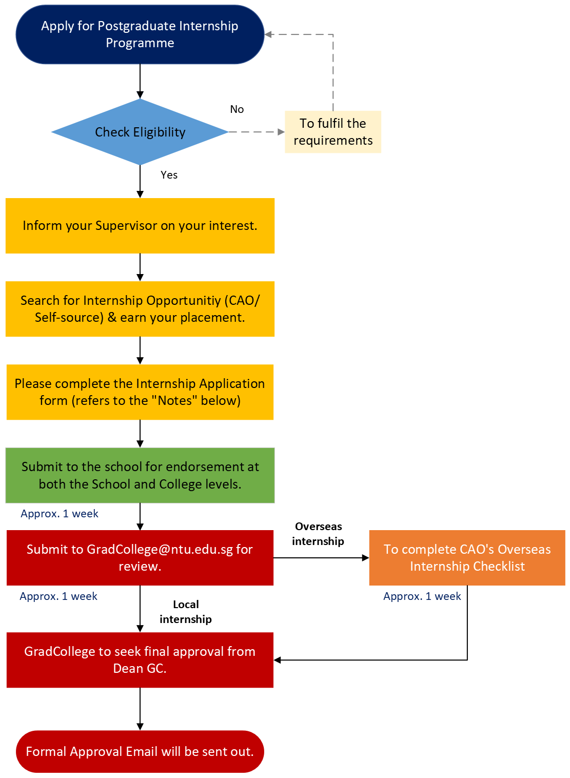
Notes:
- Click here for the Postgraduate Internship Application Form.
- Please ensure that you submit the Postgraduate Internship Application Form to the school no later than four weeks before the internship's start date, especially for overseas internships.
- Please do not start internship until you have obtained final approval from the Graduate College.
FAQs for Postgraduate Internship Programme
Q: Can I do apply for an internship if I am a Part-time PhD student?
Ans: Yes. You are eligible to apply for an Internship. However, you are only able to apply for GP7001 Professional Graduate Internship.
Q: If I am a Master student, can I apply for an internship?
Ans: Master students are not eligible to apply for Postgraduate Internship Programme.
Q: Can I submit my thesis before/during the Internship programme?
Ans: Students who have submitted their thesis are not eligible for the internship programme. You are also not allowed to submit a thesis during the internship period.
Q: Can I self-source my own Internship?
Ans: Yes. You will be able to self-source your own internship.
Q: Can I do an overseas internship?
Ans: Yes, you can. You would be advised by Graduate College upon application form submission to complete an overseas checklist with the Career & Attachment Office (CAO). Please submit your internship application (with all necessary endorsement) to Graduate College at least 1 month earlier for overseas internship.
Q: Can I do a research internship in any university or research institutes?
Ans: Yes, you can. However, the scope/outcome of the postgraduate internship should not be included in thesis content, unless there is a pre-existing research collaboration agreement. This is to avoid conflict of interest.
Q: How long can I do my Internship for?
Ans: Local students are able to do an internship for up to 6 months for both Internship leave and credit-bearing Internship. International students can do an internship for up to 6 months for a credit-bearing Internship and up to 3 months for Internship leave. Please note that international students can only work a maximum of 16 hours/week for Internship leave.
Q: Will my Scholarship stipend cease?
Ans: Typically, you will still be able to receive your Scholarship stipend if you are taking a credit-bearing GP7001 Professional Graduate Internship. Disbursement of stipend will be subjected to the Non-RSB scholarship's Terms and Conditions. However, your stipend will cease during the internship period if you are taking Internship leave.
Q: Will my maximum candidature and stipend be extended?
Ans: If you are applying under GP7001 Professional Graduate Internship, your maximum candidature and stipend will not be extended.
If you are applying under Internship leave, your maximum candidature and stipend will be extended accordingly. For instance, you applied for 3 months of Internship leave, your maximum candidature will be 5 years + 3 months. You will not receive a stipend for the 3 months of Internship leave, but you will receive a stipend during the extended 3 months.
Q: Will the 3 AUs from GP7001 Professional Graduate Internship be counted towards the required AUs for my PhD study?
Ans: No. The internship AUs will not be counted towards the mandatory AUs required for graduation. It will be counted as additional course.
Q: If I have fulfilled all the required AUs for my PhD study, can I still take the GP7001 Professional Graduate Internship?
Ans: Yes, you can. GP7001 Professional Graduate Internship is graded as “AT” (by Attendance only), and therefore, it is unlikely that it would affect your grades. In addition, it would be reflected in your transcript.
Q: What are the requirements for me to pass the GP7001 Professional Graduate Internship?
Ans: You will need to submit a progress report during the mid-term and a final report (after internship) to Graduate College ([email protected]). Please let your Company and NTU Faculty Supervisor look through the report before submission. You must achieve at least 70% attendance during the internship to Pass the credit-bearing coursework.
Q: Am I, as full-time student, insured under the university’s insurance schemes during internship period?
Ans: For student, who opted for GP7001 Professional Graduate Internship, you are covered under the insurance schemes.
As internship leave is considered Leave of Absence, student, who opted for internship leave, would not be covered by the university’s insurance. With that, we encourage student to opt in for the insurance, unless he/she provided proof that they are covered by personal insurance.
For student, who is going for overseas internship, your overseas travel would be approved as University Sanctioned Travel. You would be covered under the NTU Student Travel Insurance.
For more information on insurance, please visit the link: https://www.ntu.edu.sg/life-at-ntu/student-life/onestop/insurance-coverage
Q: Can I do multiple Internship?
Ans: Consecutive applications for more than one internship experience is allowable, but only limited to once for credit-bearing internship course GP7001 and once for internship leave option, respectively, and subjected to Graduate College’s approval.
Q: Can I do my 6 months credit-bearing Internship with 2 different companies (3 months each)?
Ans: No. You are not allowed. The credit-bearing course GP7001 is only valid for one company, if you intend to intern in another company subsequently, you can opt for the internship leave option, subject to Graduate College’s approval.
Q: Can I withdraw half-way through my internship programme?
Ans: You are strongly advice to stay committed and complete your internship. However, if you would like to withdraw from internship, please discuss with both NTU and Organisation supervisors first. Please then fill up the Postgraduate Internship Withdrawal Form (26 Oct) with relevant endorsement (Organisation, Supervisor and School) and submit to GradCollege for Dean GC’s approval. Please note that withdraw (“W”) grade may be accorded on your transcript for GP7001 Professional Graduate Internship course. Failure to seek approval prior to last day of work will be awarded “Fail” grade. Please also note that you are not allow to withdraw during the last month of your internship.
Following are some of the arrangement and requirement for hosting postgraduate internship.
For Students Taking Credit-bearing Professional Graduate internship
- Organization can host international NTU students full time without work permit.
- The allowance to be paid to the students will be determined by the organization.
- Postgraduate students need to achieve a minimum 70% attendance during the internship.
- Postgraduate students need to submit mid term progress report (after 1st month of the internship) and final report (at the end of the internship) to Graduate College ([email protected]).
- Students are insured against industrial hazards or accidents through a Group Personal Accident Insurance Scheme arranged by NTU or their own Personal Accident Insurance
- Separate research agreement will be facilitated for collaborative research project.
For Students Taking Non-credit-bearing Internship Leave
- International students will need to seek prior approval from NTU and can only work a maximum 16 hours/week during study term for up to 3 months.
- The allowance to be paid to the students are determined by the organization.
- Students are insured against industrial hazards or accidents through a Group Personal Accident Insurance Scheme arranged by NTU or their own Personal Accident Insurance.
Please send your enquiries to [email protected]
.jpg?sfvrsn=693975e3_2)
Postgraduate Internship Programme Sharing Session is jointly organised with NTU Career & Attachment Office (CAO) to share more information about the programme, how to prepare for internship and exciting internship opportunities available. We also invite industry partners and students, who have gone for internship, to share about opportunities and internship experience, respectively.
Past industry partners that joined us: DAMO NLP Singapore Research Lab, Trinity Innovation Bioventure Singapore, Huawei, WeRide, Micron
Past students that joined us in sharing: SCSE Nguyen Xuan Phi (Internship: Meta USA), SCSE PhD Dwivedi Vijay Prakash (Internship: Sony Group Corporation-Japan) ,IGP-NEWRI PhD Pak Hui Ying (Internship: PUB), EEE PhD Teo Boon Chiat Terence (Internship: Nuvoton Technology Singapore Pte Ltd), EEE PhD Cheng Jiaxiang (Internship: American Express Innovation Laboratories), SBS PhD Chung Shi Ying Zara (Internship: GSK)



